按照《2023年全国硕士研究生招生工作管理规定》要求,网上报名时间为2022年10月5日至10月25日,每天9:00-22:00,还没报名的、没交费的、信息需要检查修改的,要抓紧啦!报名成功的考生,要关注2023网上确认时间。
根据《2023年全国硕士研究生招生工作管理规定》要求,所有参加硕士研究生招生考试的考生均须在网上确认网报信息和采集本人图像等相关电子信息,请考生完成报名后,关注后续报考安排,提前做好招生单位和报考点要求的各项材料准备。
2023研招网上确认时间由各省级教育招生考试机构根据国家招生工作安排和本地区报考组织情况自行确定和公布。考生网上确认时应当积极配合报考点工作人员,根据核验工作需要,按要求应当提交本人居民身份证、学历学位证书(应届本科毕业生持学生证)和网上报名编号等,由报考点工作人员进行核对。
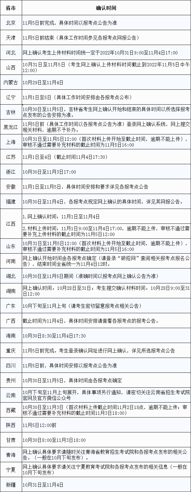
考生要密切关注省级教育招生考试机构发布的公告,牢记网上确认的时间、要求,在规定的时间内参与“网上确认”。具体网上确认时间如下:

注:以上内容仅供参考,如有变化,以省招办和报考点通知为准。