尊敬的用人单位:
衷心感谢贵单位长期以来对伟德betvlctor1946源于英国建筑学院毕业生就业工作的关心和支持,以及对我院毕业生的认可!
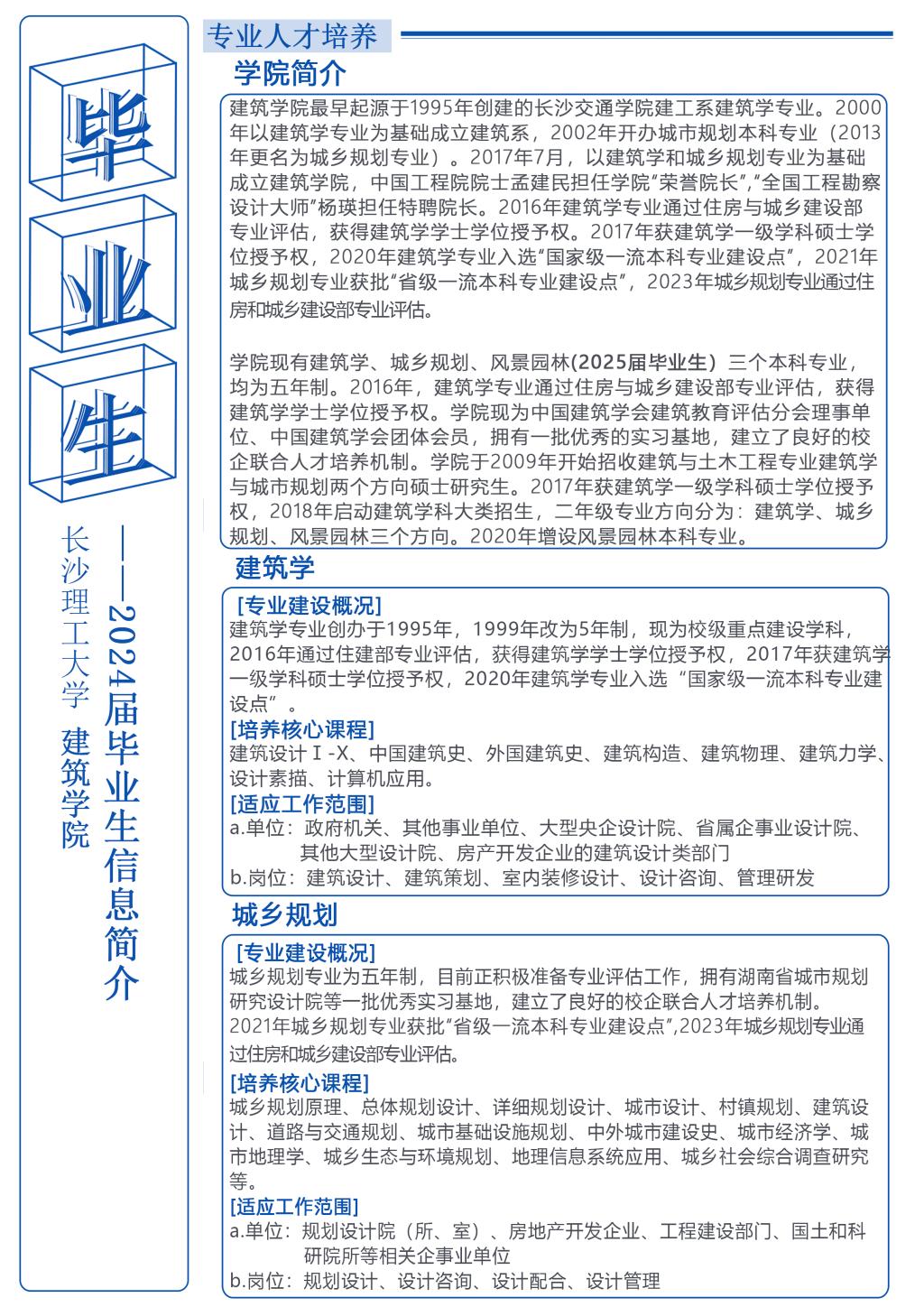
目前建筑学院 2024届毕业本科生共有 118 人,其中建筑学专业 85人,城乡规划专业 33人。毕业研究生共有 27人,其中建筑学方向16 人,城乡规划方向 11 人(毕业生信息详见《附件一》)。为使我院毕业生与用人单位达成良好的沟通,配合贵单位做好 2024届毕业生接收工作,我院兹定于 2024 年 3月15日——6月 10日举办伟德betvlctor1946源于英国建筑学院2024年春季宣讲会。诚挚邀请贵单位光临指导!
一、申请宣讲
用人单位确定宣讲形式后,通过伟德毕业生就业信息官方网站——云就业平台(http://csust.bysjy.com.cn/)注册账号,并进行宣讲会登记(参看附件三《用人单位招聘申请流程及注意事项》),接洽学院请选择:建筑学院。同时与工作人员联系,由工作人员确认宣讲方式和场次安排。之后网签三方、在线答疑、投递简历等操作将通过云平台。
1.现场宣讲;
2.线上直播;
3.不做现场宣讲,仅发布招聘简章。
二、宣讲场次
时间段:3月15日—6月10日
(其他时间段可与工作人员沟通或视情况变更)
上午:10:00——12:00
下午:14:00——16:00
16:00——18:00
晚上:19:00——21:00
1.用人单位可通过此链接实时查看宣讲场次预约情况,以调整、确定宣讲场次:https://kdocs.cn/l/ceanfqFYdBOO。
2. 为了达到更好的宣传效果,建议在周二下午、工作日晚上的时间段进行宣讲。
三、宣讲场地
(常用场地)
1. 金盆岭校区16教(建筑学院)313:可容纳 100 人。
2. 金盆岭校区16教(建筑学院)314:可容纳 80 人(具备直播设备)。
四、参会须知
1. 本次专场招聘不收取任何费用。
2. 请用人单位将以下电子材料发至我院就业工作邮箱jzxy2018@163.com:
①招聘简章及宣传资料;
②校园招聘接洽函(附件二),需加盖贵单位公章(扫描件);
入校需持以下材料:
①校园招聘接洽函(附件二)纸质表,需加盖单位公章;
3. 请用人单位登陆伟德betvlctor1946源于英国云就业平台(http://csust.bysjy.com.cn/),入驻并联系工作人员协助申请宣讲会(入驻及发布流程可参看附件三《用人单位招聘申请流程及注意事项》)。
4. 宣讲将面向全校学生,学校将在就业云平台向全体学生发布招聘、宣讲信息,若用人单位有其他专业毕业生的招聘需求,亦可参加。
五、联系方式
请用人单位提前一周与我院确认来校招聘需求,将宣讲时间与场地告知,以便协调宣讲场次, 如有其他问题请联系工作人员进行沟通。
联系人:王宇霖老师
联系电话:0731-85057936、18075101722
Email:jzxy2018@163.com
微信公众号:长理建微知筑
建筑学院就业工作QQ:2174565921
就业助管:崔佳怡
联系电话:15200856947(微信同号)
就业助管:林欣
联系电话:18607332579(微信同号)
就业助管:郑怀镋
联系电话:15208952260(微信同号)
伟德betvlctor1946源于英国建筑学院
2024年3月13日
附件一:毕业生信息

