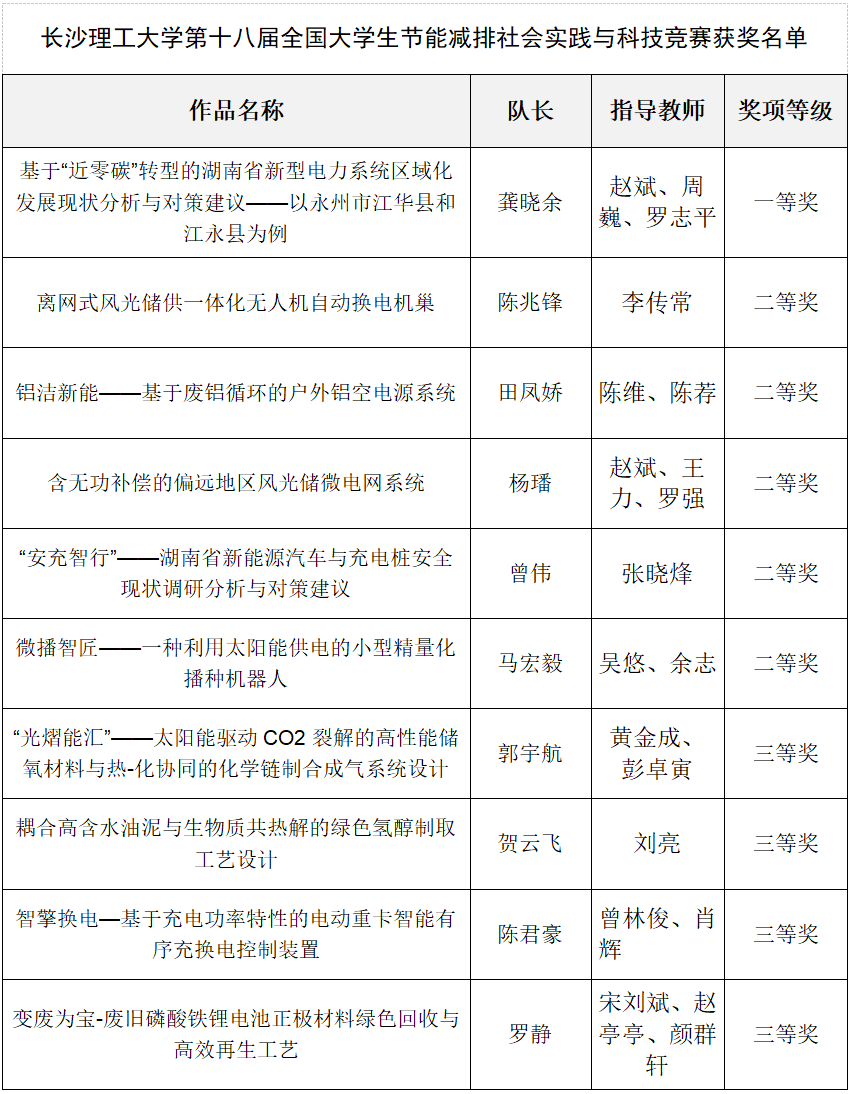
8月8日至11日,第十八届全国大学生节能减排社会实践与科技竞赛决赛在东北石油大学举行。经过激烈角逐,伟德学子凭借卓越的创新能力和扎实的专业素养,在本次竞赛中斩获10个奖项,其中一等奖1项、二等奖5项、三等奖4项。
本届赛事以 “节能减排,绿色能源” 为主题,由教育部高等学校能源动力类专业教学指导委员会指导,全国大学生节能减排社会实践与科技竞赛委员会主办,东北石油大学承办。

全国大学生节能减排社会实践与科技竞赛是由教育部高等学校能源动力类专业教学指导委员会指导,全国大学生节能减排社会实践与科技竞赛委员会主办的大学生课外科技作品和社会实践调查竞赛,紧密围绕国家“双碳”战略目标等重大需求。本届赛事共吸引了全国669所高校提交的7736件主赛道作品以及85所高校的254件产业赛道作品,参赛作品总量达7990件,赛事规模创历史新高。经过严格的网评与会评环节,最终131所高校的338件优秀作品脱颖而出,晋级全国总决赛。最终评选出特等奖16件,一等奖201件,二等奖297件,三等奖1470件。
学校自2024年12月开始筹备本届竞赛,在教务处、校团委以及各学院的大力支持下,由能动学院具体组织承办,吸引来自能动学院、电气学院、水利学院等多个学院的112支队伍、720余人次参赛。通过举办第十八届节能减排校内选拔赛,邀请校内外专家进行综合评审,共选拔推荐15件作品参加国赛。校赛期间,能动学院结合赛事特点和专业情况,积极组织各项目团队进行培训打磨和指导答疑,进一步推动科研成果转化。
伟德坚持以赛促教、以赛促学、以赛促创,组织学生积极参与学科竞赛,努力搭建更广泛更全面的平台,营造了浓厚的科创氛围,培养了学生的创新能力与协作精神,努力为我国“双碳”事业培养优秀接班人。
(文、图/梅晓然 一审/陈颖 刘瑞 二审/张晓烽 三审/王明彦)